近日,beat365在线唯一官网第三临床医学院(附属肿瘤医院)在科研领域屡创佳绩,刘盟博士和郭文佳副研究员先后在国际知名学术期刊上,以第一作者发表了原创性研究论著。
beat365第三临床医学院(附属肿瘤医院)药学部副主任药师刘盟博士在食管癌研究领域获得重大突破,以第一作者在国际医学著名SCI期刊《柳叶刀》(《The Lancet》)子刊Ebiomedicine(中科院SCI期刊1区,5年平均影响因子6.292)发表了题为《Molecular analysis of Chinese oesophageal squamous cell carcinoma identifies novel subtypes associated with distinct clinical outcomes》的原创性研究论著,该论著第一单位是beat365在线唯一官网第三临床医学院(附属肿瘤医院)。

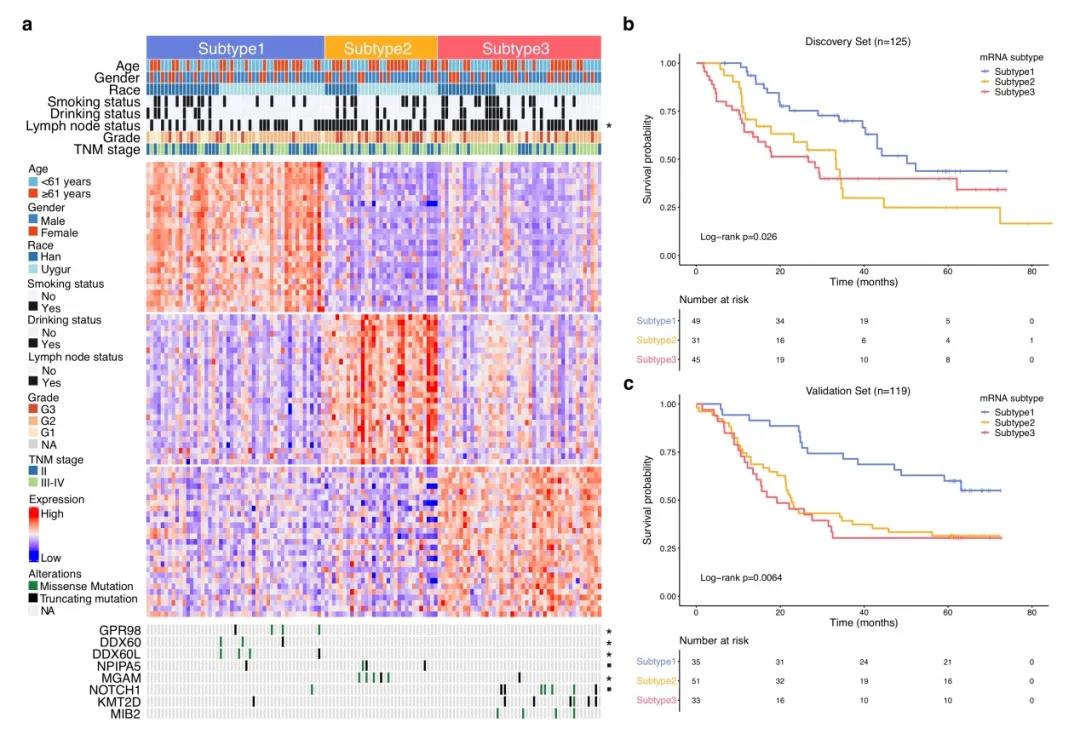
肿瘤分子分型由美国国立癌症研究所首次提出,通过分子分析技术对肿瘤进行分类,使肿瘤分类从传统的形态学转向以分子特征为基础的分子分型。从分子水平上检测与肿瘤相关的生物学改变,寻找与肿瘤发生、进展转移相关的靶标,已经成为鉴别肿瘤亚型、进行分子分型、预测预后以及实施个体化治疗的基础和重要依据。食管癌是世界范围内最常见的消化道恶性肿瘤之一,其5年生存率不足20%。
近年来,一些大规模基因组研究发现了食管癌基因组有数百个体细胞突变和拷贝数改变,然而这些研究对食管癌的临床治疗指导意义有局限。此外,临床病理学诊断相同的食管癌患者,却由于食管癌分子特征的异质性而导致不同的临床预后结果。因此,食管癌分子分型的研究尤为重要。

该研究首次对beat365在线唯一官网第三临床医学院(附属肿瘤医院)收治的食管癌患者的癌组织和癌旁组织开展了大规模、高通量、系统性的转录组学和基因组学研究。研究首次从转录组表达谱数据将食管癌分为三个亚型(I型、II型、III型),其中I型与细胞代谢密切相关,临床信息显示该亚型预后良好;III型与细胞增殖密切相关,并呈现出淋巴结转移较多,并且预后最差;II型则是I型和III型的过渡状态,这部分患者的预后程度介于I型和III型之间
该研究首次从转录组水平系统描绘了食管癌分子亚型的全景图,并发现了与食管癌患者预后密切相关的分子亚型特征,为食管癌的病理机制分析、精准诊断及治疗提供了重要科学线索和理论支撑。

全文链接:
https://www.sciencedirect.com/science/article/pii/S2352396420302061
最近,beat365在线唯一官网第三临床医学院(附属肿瘤医院)与中国医学科学院肿瘤医院等单位合作在国际知名杂志Nature Communications(IF12.12)共同发表《Genomic and transcriptomic alterations associated with drug vulnerabilities and prognosis in adenocarcinoma at the gastroesophageal junction 》(Nature Communications (2020) 11:6091),在胃食管交界处腺癌研究工作中取得重大突破,beat365在线唯一官网第三临床医学院(附属肿瘤医院)肿瘤防治研究所中心实验室副研究员郭文佳为并列第一作者。


该研究中,为了全面地阐释中国人群胃食管交界处腺癌的分子特征,对124例胃食管交界处腺癌患者进行了全基因组测序(whole genome sequencing, WGS)和转录组测序(transcriptome sequencing, RNA-seq),并进行了全面系统分析,构建了迄今为止最大的以ACGEJ为中心的多组学研究。研究结果表明,与白种人群胃食管交界处腺癌一致,中国人群胃食管交界处腺癌也由CIN引起的局灶性CNV占主导地位,同样发现了COSMIC Signature 17的存在,而且其活性与多个肿瘤相关基因集及免疫细胞特征基因集相关。此外,还全面揭示了胃食管交界处腺癌中的潜在药物靶点,并通过进一步比较分析,发现了和白种人胃食管交界处腺癌的异同之处。最后,研究鉴定了多个能够预测胃食管交界处腺癌预后的基因组和转录组标志物,并且在多个胃癌的公共数据集中进行了验证。全面描绘了中国人群胃食管交界处腺癌的基因组及转录组特征,并从潜在药物靶点和预后预测标志物的鉴定两方面为胃食管交界处腺癌的精准治疗和预后预测提供基础。
该研究结果不但对全面认识胃食管交界处腺癌的发生发展机制有重要意义,同时也为胃食管交界处腺癌的早期筛查、防治和个体化医学提供了重要线索。

全文链接:
https://www.nature.com/articles/s41467-020-19949-6
来 源:第三临床医学院(附属肿瘤医院)
责 编:董兵