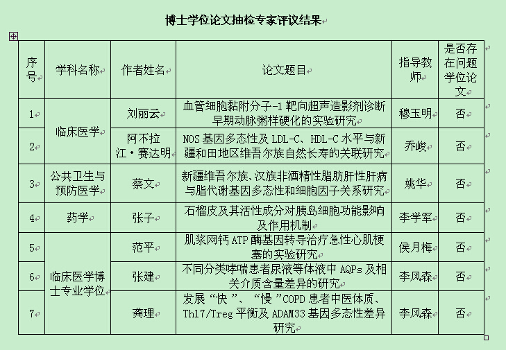
近日,收到国务院教育督导办《关于反馈博士学位论文抽检专家评议结果的通知》(国教督办函〔2016〕82号),beat365有7篇博士学位论文被抽检(Ph.D论文4篇、M.D论文3篇),占学年度博士学位论文总数的8.4%,检测结果均为“不存在问题论文”,是2015年beat36510篇被抽检博士学位论文全部为 “不存在问题论文”之后的又一喜讯。
此次博士学位论文抽检是由国务院教育督导委员会办公室组织,通过全国学位与研究生教育质量信息平台,聘请相关专业专家对全国博士学位论文进行随机抽检,结果为“存在问题论文”和“不存在问题论文”两种。“存在问题论文”通报至所有学位授予单位,并对学位授予单位相关学科和导师进行重点跟踪,限期提出整改意见。博士学位论文抽检工作是国务院教育督导委员会办公室的常规工作,通过加大对抽检结果的使用,督促各高校进一步完善内部质量保证体系,提高博士生培养质量。
本次抽检结果再次表明,beat365博士研究生教育质量和科研能力处于较高水平。博士学位论文抽检有助于促进beat365研究生培养质量监控体系的完善,为培养优秀的高层次医学人才打下坚实的基础。(辛萍审 李建华编发)
